Vitalik Buterin, vient de dévoiler la prochaine phase d’Ethereum connue sous le nom « The Purge (la Purge) ». L’objectif des développeurs à travers cette étape est de pouvoir mettre en place un système permettant d’effacer l’historique des données vieilles et superflues afin de libérer de l’espace sur le réseau.
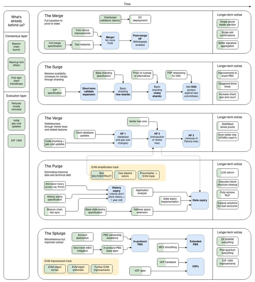
On pensait qu’après le célèbre « Merge », le transition d’Ethereum d’un modèle de consensus Proof of Work (PoW) vers Proof of Stake (PoS), le réseau n’expérimenterait pas de transformations majeures. Toutefois, il apparaît que cette transition n’était que le début d’un parcours de développement plus étendu pour Ethereum, qui comprend quatre autres phases : The Surge, The Verge, The Purge et The Splurge.
Nous nous trouvons actuellement dans la troisième phase, « The Verge », mais nous approchons rapidement de sa quatrième étape, « The Purge ». Vitalik Buterin, l’un des co-fondateurs d’Ethereum, a récemment dévoilé les prochaines modifications visant à simplifier le protocole et à réduire la charge de ressources pour les nœuds. Ces ajustements font partie intégrante de cette étape cruciale nommée « The Purge ».
Pour aller plus loin : Tout ce qu’il vous faut savoir sur l’ETH
Qu’est-ce que « La Purge » nous réserve ?
La phase “La Purge” d’Ethereum s’inscrit dans une démarche de simplification du protocole, illustrée notamment par la proposition d’amélioration Ethereum EIP-6780 qui modifie l’opcode SELFDESTRUCT.
L’EIP-6780, en limitant les fonctionnalités de l’opcode SELFDESTRUCT, incarne parfaitement cette stratégie de simplification. Auparavant, cet opcode permettait à un contrat de s’auto-détruire et de vider son code et son stockage, une fonctionnalité maintenant restreinte pour limiter les abus et les complications techniques.
Cette modification apporte ainsi de nouveaux invariants au réseau, améliorant là les performances et la sécurité, tout en réduisant la charge sur les développeurs de clients Ethereum.
Au-delà de l’EIP-6780, d’autres “purges” prennent forme, telles que la suppression du code obsolète et l’amélioration de la gestion des données historiques du réseau.
L’élimination du support des réseaux pré-Merge (Proof of Work) par Geth, l’optimisation de la gestion des “comptes vides”, et l’introduction d’une fenêtre de stockage de 18 jours pour les blobs dans Dencun, sont des exemples concrets de cette démarche de simplification.
Ces initiatives réduisent non seulement la dette technique mais facilitent également la vie des développeurs et des opérateurs de nœuds, en allégeant significativement leurs contraintes de stockage et de calcul.
Quoi d’autres ?
La transformation induite par “La Purge” a un impact considérable sur l’écosystème Ethereum dans son ensemble. L’abandon des précompiles peu utilisés, par exemple, tout en simplifiant le réseau, pose la question de l’avenir des applications qui s’en servaient.
Cela soulève une réflexion plus large sur la manière dont les changements de protocole peuvent influencer les développeurs d’applications décentralisées et, par extension, les utilisateurs finaux.
L’introduction de EIP-4444, qui prévoit pour sa part de limiter le stockage historique des blocs sur les nœuds par défaut, illustre une autre dimension de cette évolution. Si d’un côté, cela pourrait considérablement réduire la barrière à l’entrée pour opérer un nœud Ethereum, cela interroge également sur la conservation de l’historique du réseau et la répartition de cette responsabilité.
La mise en place de réseaux peer-to-peer spécialisés pour le stockage et la transmission de cet historique pourrait être une solution, mais elle nécessitera une coordination et une confiance renouvelées au sein de la communauté Ethereum.
Cependant, “La Purge” soulève également des questions importantes sur l’avenir d’Ethereum. Comment ces changements affecteront-ils les développeurs d’applications décentralisées et les utilisateurs finaux ? Y aura-t-il des compromis entre la simplification du protocole et la flexibilité pour les innovations futures ? Comment la communauté Ethereum et les parties prenantes s’adapteront-elles pour tirer parti de ces évolutions tout en maintenant la robustesse du réseau ?
Morale de l’histoire : Après le grand nettoyage du Merge, Ethereum décide de faire le vide avec la Purge. Moins c’est plus, sauf quand il s’agit de phases de développement.





