Lors du sommet des développeurs Web 3.0 organisé par ETH à Shanghai ce jeudi 19 mai, le cofondateur d’Ethereum, Vitalik Buterin, a confirmé que l’événement de fusion, The Merge, aura probablement lieu cet été, bien qu’il ait déjà été repoussé à plusieurs reprises.
Après avoir travaillé sur la transition vers la preuve d’enjeu pendant environ sept ans, Vitalik Buterin a finalement indiqué que The Merge est maintenant “très proche”.
The Merge d’Ethereum aura lieu en septembre, août ou octobre
Le cofondateur a cependant reconnu : “S’il n’y a pas de problèmes, The Merge aura lieu en août. Bien sûr, cependant, il y a toujours un risque de problèmes. Il y a aussi un risque de retard. Ainsi, septembre est possible et octobre également”.
Cela dit, les développeurs d’Ethereum ont déjà fixé au 8 juin la date de la principale fusion du testnet sur le réseau Ropsten.
M. Buterin a déclaré à ce sujet : “Il s’agira donc d’un test majeur, plus important que tous les tests que nous avons effectués auparavant. Ce en prenant un vaste réseau de test existant avec de nombreuses applications de proof-of-work (PoW), et en passant à la proof-of-stake (PoS).”
Ainsi, le succès de la transition vers la proof-of-stake de Ropsten décidera essentiellement du calendrier de The Merge cette année.
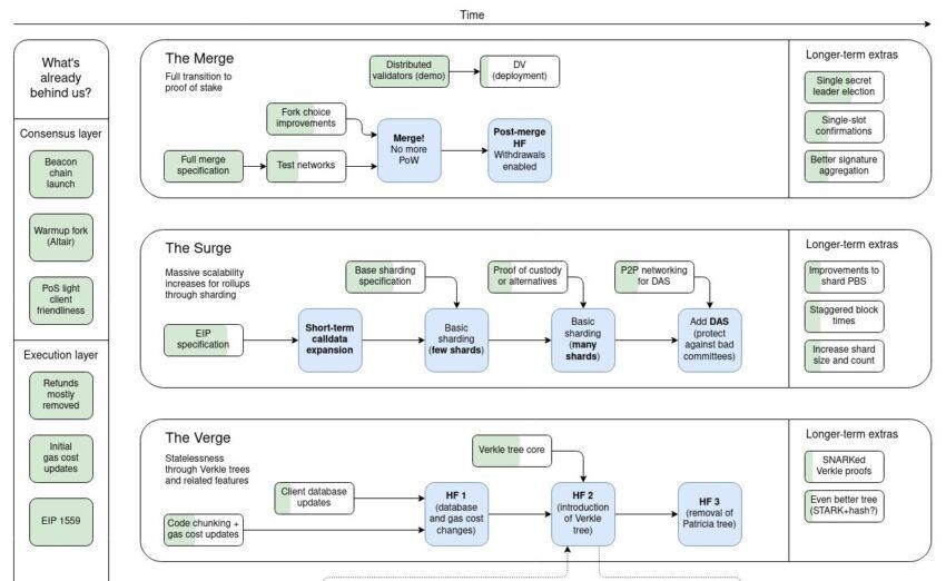
Feuille de route post-fusion pour Ethereum
Selon la feuille de route d’Ethereum partagée par Buterin en décembre 2021, Beacon Chain existe depuis environ 1,5 an et a permis la transition de la PoW à PoS.
Beacon Chain a permis d’introduire le mécanisme de proof-of-stake au sein de l’écosystème Ethereum en décembre 2020.
M. Buterin a également rappelé que le hard fork crucial de London dans le cadre de la proposition d’amélioration d’Ethereum 1559 a été exécuté en août de l’année dernière. La prise en compte des frais de gaz d’Ethereum a été l’un des plus grands défis pour le réseau avant la transition.
Le dernier rapport State of Crypto d’Andreessen Horowitz a noté que le réseau ETH a donné la priorité à la décentralisation sur la mise à l’échelle, ce qui a conduit à ce que ses concurrent, surnommés “tueurs d’Ethereum” en bénéficient au fil du temps.
Le rapport a notamment qualifié la popularité d’Ethereum “d’arme à double tranchant”. Cependant, malgré les défis, le réseau reste actuellement en tête avec environ sept millions et 50 millions d’utilisateurs actifs, selon ce même rapport.
Selon la feuille de route de Vitalik Buterin, après The Merge, le réseau se concentrera sur l’évolutivité grâce au sharding, avant d’introduire des modifications supplémentaires grâce à The Verge et The Purge. Ces étapes permettront d’améliorer la validation et de réduire la charge de données pour les nœuds.
Cependant, le développeur ne pense pas que toutes les étapes de la feuille de route doivent nécessairement être mises en œuvre.
Il a ainsi déclaré : “Je pense donc personnellement que si nous avons The Merge, The Surge et rien d’autre, Ethereum sera toujours un excellent système.”
“Mais je pense que si nous avons aussi The Verge ainsi que The Purge, en plus des autres mises à jour [The Splurge], alors Ethereum sera un système encore meilleur”, a ajouté Buterin.
Ainsi, après The Merge, le projet se concentrera sur les Shard Chains afin de répartir la charge du réseau sur 64 shards.
L’état de l’écosystème crypto
Selon Vitalik Buterin, l’espace crypto y compris celui d’Ethereum, “s’est trop concentré sur les applications financières” au cours des deux dernières années. Il a notamment remarqué : “Je pense que les applications financières sont bonnes et importantes, mais elles sont aussi à haut risque”, ajoutant que les gens s’efforcent trop de les optimiser.
De même, les récents développements du marché crypto observés après l’effondrement de l’écosystème Terra alimentent également les préoccupations du développeur.
De plus, en comparant la crise financière de 2008 à l’écosystème de la Defi [finance décentralisée], Buterin a souligné que plutôt que de s’efforcer désespérément d’être efficace, le système devrait songer à être résilient.





