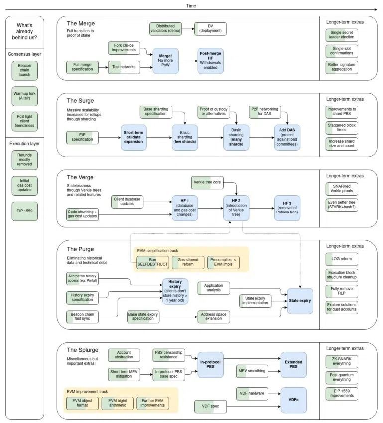
The Merge a été déployée avec succès le 15 septembre, mais d’autres mises à jour suivront : The Surge, The Verge, The Purge et The Splurge. Chacune de ces mises à jour ajoutera une nouvelle couche d’évolutivité et de sécurité au mécanisme Proof of Stake (PoS) d’Ethereum.
Certes, The Merge représente un grand pas vers l’objectif d’Ethereum de devenir “un ordinateur mondial”. Mais, si la mise à jour a permis la transition d’ETH vers un mécanisme de consensus PoS plus écologique, elle ne constitue que 55% du processus de transformation du réseau. C’est du moins ce que révèle Vitalik Buterin, le cofondateur d’Ethereum.
Quatre autres mises à jour, aux noms aussi singuliers les uns que les autres sont en cours, a-t-il déclaré lors d’une conférence tenue à Paris, soulignant que ces “changements profonds” visent à améliorer la compétitivité d’Ethereum en le rendant plus puissant et plus robuste.
À l’issue des cinq mises à jour, Ethereum pourra traiter 100 000 transactions par seconde, a précisé M. Buterin. Actuellement, la blockchain traite entre 15 et 20 transactions par seconde, ce qui entraîne une congestion du réseau et des frais de gaz très élevés.
La mise à jour Shanghai
Depuis The Merge, le cours d’ETH, le token natif de la blockchain Ethereum, a chuté de 35%. Quelques jours avant le déploiement de la mise à jour, l’actif oscillait autour des 2 000 $.
“Contrairement aux idées reçues, The Merge n’est que l’une des cinq étapes clés de la transition d’Ethereum vers un protocole proof of stake entièrement efficace”, a déclaré Eitan Lavi, cofondateur du pont crypto ChainPort, à Be[In]Crypto.
Au cours des six prochains mois, Shanghai sera la mise à jour la plus importante du réseau Ethereum. Cette dernière permettra aux validateurs, c’est-à-dire, les détenteurs d’ETH qui aident à sécuriser la blockchain, de retirer une partie de leurs tokens et de leurs récompenses.
Selon la Fondation Ethereum, 14,7 millions de tokens sont actuellement verrouillés sur la Beacon Chain d’Ethereum en contrepartie d’un rendement annuel de 4,1 %. Au prix actuel, ces tokens valent 19,12 milliards de dollars.
Comme leur nom l’indique, les validateurs (ou stakers) sont responsables de la confirmation et de la vérification des transactions sur la blockchain. Notons que chaque validateur doit placer un minimum de 32 ETH en staking.
La mise à jour Shanghai aidera également à réduire les frais de transaction sur les protocoles de couche 2 (L2) comme Optimism ou Arbitrum. Pour rappel, les solutions layer 2 permettent d’améliorer la scalabilité d’Ethereum en réduisant les coûts de traitement de données sur la blockchain principale.
Les développeurs ont suivi cette voie car les futures mises à jour qui devraient réduire les frais d’Ethereum par le biais du sharding ne sont pas encore prêtes.
The Surge
Alors que l’objectif premier de la mise à jour The Merge était de réduire la consommation énergétique d’Ethereum de 99,5 %, The Surge, une mise à jour prévue pour 2023, devrait introduire une nouvelle fonctionnalité appelée “sharding”.
“Le sharding permet de diviser l’ensemble d’un réseau blockchain en plusieurs petits fragments appelés “shards”, a expliqué l’analyste crypto Miles Deutscher. ‘Cela augmentera considérablement la scalabilité du réseau”.
Selon la Fondation Ethereum, le “sharding” augmentera la performance du réseau, réduira les frais et améliorera le débit des transactions. Le sharding “offre une distribution sécurisée des exigences de stockage de données, en réduisant les frais des rollups et en facilitant l’exécution des nœuds”, a-t-il précisé.
The Verge
The Verge est une mise à jour qui devrait réduire considérablement la dépendance d’Ethereum aux nœuds en tant qu’outil d’enregistrement d’historique et de données. Cette dernière introduira ce que l’on appelle des “verkle trees”, une version plus puissante des Merkle proofs qui permettent de réduire la taille des preuves”, a expliqué M. Deutscher.
“Cela optimisera le stockage sur Ethereum et aidera à réduire la taille des nœuds. En fin de compte, cela aidera le réseau à devenir plus évolutif”, a-t-il ajouté. En effet, les arbres verkle permettront aux utilisateurs de devenir des validateurs de réseau sans avoir à stocker d’énormes quantités de données sur leurs ordinateurs.
Selon la plateforme de sécurité crypto Nethermind, les verkle trees sont des systèmes inspirés de Bitcoin qui “réduiront plus de 20 fois la taille des témoins, permettant aux clients stateless (sans état) d’interagir en toute sécurité avec le réseau”.
La mise à jour The Verge sera “formidable pour la décentralisation” a déclaré Vitalik Buterin lors d’une conférence à Paris.
The Purge
The Purge devrait considérablement réduire la quantité d’espace nécessaire pour stocker des ETH sur un disque dur. Après cette mise à niveau, il ne sera plus nécessaire d’utiliser des nœuds pour stocker l’historique d’Ethereum. Outre la libération de l’espace, The Purge facilitera le travail des développeurs.
“The Purge a pour objectif de réduire la quantité d’espace dont vous avez besoin sur votre disque dur, simplifier le protocole Ethereum au fil du temps et supprimer le besoin de nœuds pour le stockage de l’historique”, a expliqué Vitalik Buterin.
District 0x, une plateforme d’éducation crypto, a expliqué que “les nœuds sont chargés de vérifier le travail des mineurs et de s’assurer que les règles de consensus sont respectées”.
La meilleure façon de le faire consiste à conserver une copie complète du registre distribué d’Ethereum, ce qui facilite la vérification du travail des mineurs. “Mais, la blockchain Ethereum nécessite près d’un téraoctet de stockage. Il n’est donc pas pratique pour une personne ordinaire d’exécuter un nœud”, a expliqué District 0x.
The Splurge
The Splurge, la dernière mise à jour prévue, inclut tous les éléments cités ci-dessus, tout en “garantissant le bon fonctionnement du réseau après les quatre mises à niveau précédentes”.
“La conception d’Ethereum après The Merge devrait permettre de gérer des quantités de données qui nécessitent généralement une sécurité optimale à tous les niveaux” a déclaré Eitan Lavi, le cofondateur de ChainPort, à Be[In]Crypto.
“Grâce à l’amélioration des arbres Merkle et Verkle, ainsi qu’à une autre technologie innovante qui sera introduite avec les mises à jour ultérieures, le protocole sera en mesure de prendre en charge la quantité de données prévue”.





